○さぬき市介護保険認定情報提供要綱
平成26年3月13日
告示第25号
さぬき市介護保険認定情報開示要綱(平成14年さぬき市告示第77号)の全部を改正する。
(趣旨)
第1条 この要綱は、介護保険法(平成9年法律第123号)第27条の規定に基づき行う要介護認定及び同法第32条の規定に基づき行う要支援認定の際に取得する被保険者の個人情報(以下「認定資料」という。)を、指定居宅介護支援事業者、主治医その他被保険者に係る保険給付、要介護認定等に関する事務を行う者に提供する場合における取扱いに関し必要な事項を定めるものとする。
(提供する認定資料の範囲)
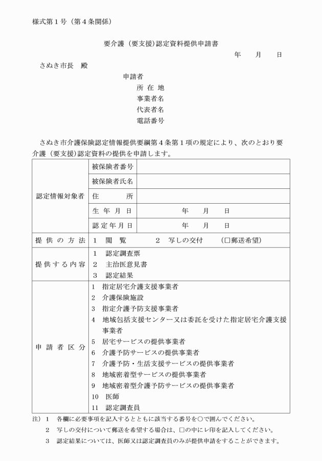
第2条 提供する認定資料は、次に掲げるものとする。ただし、次条に定める者に提供することを利用の目的に含み、かつ、当該提供をすることについて被保険者本人が同意しているものに限る。
(1) 要介護認定及び要支援認定の際に調査を行った内容(以下「認定調査票」という。)
(2) 主治医意見書(主治医が当該意見書を介護サービス計画作成に利用することに同意したものに限る。)
(3) 介護認定審査会による判定結果及び意見(以下「認定結果」という。)
(1) 被保険者と居宅サービス計画作成に係る契約を締結している指定居宅介護支援事業者
(2) 被保険者と施設サービス計画作成に係る契約を締結している介護保険施設
(3) 被保険者と介護予防サービス計画作成に係る契約を締結している指定介護予防支援事業者又は指定介護予防支援事業者から当該介護予防サービス計画作成に係る委託を受けた指定居宅介護支援事業者
(4) 被保険者と介護予防ケアマネジメントケアプラン作成に係る契約を締結している地域包括支援センター又は地域包括支援センターから当該介護予防ケアマネジメントケアプラン作成に係る委託を受けた指定居宅介護支援事業者
(5) 被保険者と居宅サービスの提供に係る契約を締結している居宅サービスの提供事業者
(6) 被保険者と介護予防サービスの提供に係る契約を締結している介護予防サービスの提供事業者
(7) 被保険者と介護予防・生活支援サービスの提供に係る契約を締結している介護予防・生活支援サービスの提供事業者
(8) 被保険者と地域密着型サービスの提供に係る契約を締結している地域密着型サービスの提供事業者
(9) 被保険者と地域密着型介護予防サービスの提供に係る契約を締結している地域密着型介護予防サービスの提供事業者
(10) 主治医意見書を作成した医師
(11) 被保険者の要介護又は要支援認定調査に従事した認定調査員
3 第1項の規定にかかわらず、主治医意見書を作成した医師が、意見書に要介護認定結果について情報の提供を希望する旨を記載している場合は、申請書を提出することを要しない。
(提供の決定等)
第5条 市長は、提供申請があったときは、申請書の内容を審査するとともに、認定資料の記載事項を確認し、その内容が適当と認めるときは、速やかに当該認定資料を提供するものとする。
2 認定資料の写しの交付を希望する場合における交付部数は、1件につき1部とする。
(提供を受ける者の責務)
第6条 認定資料の提供を受けた者は、これによって得た情報を、介護サービス計画、介護予防サービス計画又は介護予防ケアマネジメントケアプランの作成及び介護サービス、介護予防サービス又は介護予防・生活支援サービスの提供以外の目的で利用してはならない。
2 認定資料の提供を受けた者は、認定資料を保有する必要がなくなったときは、責任を持って速やかに当該認定資料を廃棄しなければならない。
3 認定資料を閲覧する者は、当該認定資料を汚損し、又は破損することがないよう丁寧に取り扱わなければならない。
(提供の中止等)
第7条 市長は、前条の規定に違反した者に対し、認定資料の提供を中止し、又は違反した後の提供を行わないことができる。
(費用負担)
第8条 認定資料の写しの作成及び送付に要する費用は、無料とする。
(その他)
第9条 この要綱に定めるもののほか、認定資料の提供に関し必要な事項は、市長が別に定める。
附則
(施行期日)
1 この要綱は、平成26年4月1日から施行する。
(経過措置)
2 この要綱による改正後のさぬき市介護保険認定情報開示要綱の規定は、この要綱の施行の日以後に受け付けた開示請求から適用し、同日前に受け付けた開示請求については、なお従前の例による。
附則(平成28年告示第132号)
この要綱は、平成28年8月4日から施行する。
附則(令和4年告示第68号)
(施行期日)
1 この要綱は、令和4年4月1日から施行する。
(経過措置)
2 この要綱の施行の際、この要綱による改正前のそれぞれの要綱で定める様式による用紙で、現に残存するものは、所要の修正を加え、なお使用することができる。
附則(令和5年告示第70号)
この要綱は、令和5年4月1日から施行する。

