○さぬき市住居確保給付金事業実施要綱
平成28年2月10日
告示第12号
さぬき市住宅支援給付事業実施要綱(平成22年さぬき市告示第59号)の全部を改正する。
(趣旨)
第1条 この要綱は、離職又は自営業の廃業(以下「離職等」という。)により経済的に困窮し、住宅を喪失した者(以下「住居喪失者」という。)又は喪失するおそれがある者(以下「住居喪失のおそれのある者」という。)に対し、住宅及び就労機会の確保に向けた支援を行うため、生活困窮者自立支援法(平成25年法律第105号。以下「法」という。)第6条に基づく住居確保給付金事業(以下「事業」という。)を実施することについて、法、生活困窮者自立支援法施行令(平成27年政令第40号)及び生活困窮者自立支援法施行規則(平成27年厚生労働省令第16号。次条第3号において「施行規則」という。)に定めるもののほか、必要な事項を定めるものとする。
(1) 生活困窮者 現に経済的に困窮し、最低限度の生活を維持することができなくなるおそれのある者をいう。
(2) 自立相談支援機関 法第5条の生活困窮者自立相談支援事業を行う機関をいう。
(3) 常用就職 施行規則で定める期間の定めがない労働契約又は6か月以上の労働契約による就職をいう。
(4) 家賃額 事業の対象となる者が賃借する住宅の1か月当たりの家賃の額(生活保護法による保護の基準(昭和38年厚生省告示第158号)で定める住宅扶助基準(以下単に「住宅扶助基準」という。)に基づく額を超えるときは、その額)をいう。
(5) 国の雇用施策による給付 職業訓練の実施等による特定求職者の就職の支援に関する法律(平成23年法律第47号)第7条に規定する職業訓練受講給付金をいう。
(6) 不動産媒介業者等 不動産媒介業者、貸主又は貸主から委託を受けた事業者をいう。
(7) 総合支援資金貸付け 「生活福祉資金の貸付けについて」(平成2年厚生省社第398号厚生事務次官通知)の別紙「生活福祉資金貸付制度要綱」で定める総合支援資金の貸付けをいう。
(事業の内容)
第3条 事業は、住居喪失者又は住宅喪失のおそれのある者が自立相談支援機関において行う申請に基づき、住居確保給付金(以下「給付金」という。)を支給するとともに、関係機関と連携しながら就労支援等を実施する。
(支給対象者の要件)
第4条 給付金の支給対象者は、給付金の申請時に次の各号のいずれにも該当する生活困窮者とする。
(1) 離職等又はやむを得ない休業等により経済的に困窮する住居喪失者又は住居喪失のおそれのある者であって、就職活動を行うに当たり、本人及びその者と生計を一にする親族(民法(明治29年法律第89号)第725条に規定する6親等内の血族、配偶者及び3親等内の姻族並びに法律上保護される内縁関係にある者をいう。第5号、第12条第1項第1号及び第15条第1項第6号において同じ。)いずれもが居住可能な住宅を所有していないこと。
ア 給付金の支給を申請した日(以下「申請日」という。)において、離職等をした日(次号において「離職等の日」という。)から2年以内であること。ただし、当該期間に疾病、負傷、育児その他市長がやむを得ないと認める事情により引き続き30日以上求職活動等を行うことができなかった場合は、当該事情により求職活動等を行うことができなかった日数を2年に加算した期間とするものとし、その加算された期間が4年を超えるときは、4年とする。
イ 申請日の属する月において給与その他の業務上の収入を得る機会が本人の責めに帰すべき理由又は本人の都合によらないで減少し、その者の就労の状況が離職等の場合と同等程度の状況にあること。
(4) 公共職業安定所に求職の申込みをし、誠実かつ熱心に常用就職を目指した求職活動を行うこと。ただし、やむを得ない休業等をした者であって、自立に向けた活動を行うことが当該者の自立の促進に資すると市長が認めるときは、申請日の属する月から起算して3月間(第12条第2項の規定により支給期間を延長する場合であって、引き続き当該取組を行うことが当該者の自立に資すると市長が認めるときは、6月間)に限り、当該取組を行うことをもって、当該求職活動等に代えることができるものとする。
(5) 申請日の属する月において、次に掲げる要件に基づき算定する給付金の受給を希望する生活困窮者(以下「受給希望者」という。)及び受給希望者と同一の世帯に属する者(受給希望者と同居し、かつ、生計を一にする親族をいう。以下同じ。)の収入の合計額が、基準額(市町村民税均等割が非課税となる収入額の12分の1に相当する額をいう。以下同じ。)及び受給希望者の居住する賃貸住宅の家賃額を合算した額(以下「収入基準額」という。)以下であること。ただし、申請日の属する月の収入が収入基準額を超える場合であっても、離職等、雇用保険の失業等給付の終了、収入の減少等により申請日の翌月から収入基準額以下となることについて、受給希望者が当該事実を証明することが可能なときは、該当するものとみなす。
ア 給与収入の場合は社会保険料等天引き前の事業主が支給する総支給額(交通費支給額を除く。)を、自営業の場合は事業収入(経費を差し引いた控除後の額)を収入とすること。
イ 定期的な給付等(定期的に支給される雇用保険の失業等給付、公的年金及び親族等からの継続的な仕送りをいい、児童扶養手当等各種手当、貸与型若しくは給付型奨学金等の特定の目的のために支給される手当、給付又は各種保険金を除く。)は、収入として算定すること。
ウ 申請日の属する月の収入が確実に推計できる場合はその額によることとし、毎月の収入額に変動がある場合は、収入の確定している直近3か月間の収入額の平均に基づき推計すること。
エ 借入金及び受給希望者と同一の世帯に属する者のうち未成年かつ就業中の子の収入は、除くこと。
(6) 申請日において、受給希望者及び受給希望者と同一の世帯に属する者の所有する金融資産(金融機関に対する預貯金及び現金をいい、債権、株式、投資信託、生命保険、個人年金保険等を除く。)の合計が基準額に6を乗じて得た額(この額が100万円を超えるときは、100万円)以下であること。
(7) 地方公共団体等が実施する住居を喪失した離職者に対する類似の給付(離職者が就職を容易にするための住居費に充てることを目的とした給付をいう。)を、受給希望者及び受給希望者と同一の世帯に属する者が受けていないこと。
(8) 受給希望者及び受給希望者と同一の世帯に属する者のいずれもが暴力団員による不当な行為の防止等に関する法律(平成3年法律第77号)第2条第6号に規定する暴力団員(以下「暴力団員」という。)でないこと。
(給付金支給までの手続等)
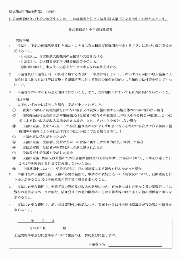
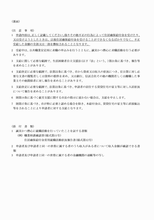
第5条 受給希望者は、給付金の支給を受けようとするときは、生活困窮者住居確保給付金支給申請書(様式第1号。以下「申請書」という。)に次に掲げる証拠書類等を添えて、自立相談支援機関を経由して市長に提出しなければならない。
(1) 住居確保給付金申請時確認書(様式第2号)
(2) 本人確認ができる次に掲げる書類のいずれかの写し
ア 運転免許証
イ 個人番号カード
ウ 旅券
エ 各種福祉手帳
オ 住民票の写し
カ 戸籍謄本等
(3) 2年以内に離職等をしたことが確認できる書類の写し又は申請日において就業している個人の給与その他の業務上の収入を得る機会が当該個人の責めに帰すべき理由若しくは都合によらないで減少し、当該個人の就労の状況が離職等の場合と同等程度の状況にあることを確認できる書類の写し
(4) 受給希望者及び受給希望者と同一の世帯に属する者のうち収入があるものについての申請日の属する月の収入が確認できる書類の写し
(5) 受給希望者及び受給希望者と同一の世帯に属する者の金融機関の通帳等の写し
4 自立相談支援機関は、提出された申請書に受付印を押印し、前項の規定により申請を受け付けた者(以下「申請者」という。)に対し、その写しを交付する。
(入居住宅の確保等)
第6条 申請者が住居喪失者であるときは、不動産媒介業者等に前条第4項の規定により交付された申請書の写し(以下「申請書の写し」という。)を提示し、給付金の支給決定等を条件に入居可能な住宅を確保しなければならない。
3 申請者が住居喪失のおそれのある者であるときは、入居住宅の貸主又は貸主から委託を受けた事業者(以下この項において「貸主等」という。)に対し、申請書の写しを提示するとともに、貸主等から交付された入居住宅に関する状況通知書(様式第5号)に賃貸住宅に関する賃貸借契約書の写しを添付し、自立相談支援機関を経由して市長に提出しなければならない。
(審査及び結果の通知等)
第7条 市長は、自立相談支援機関を経由して提出された申請書及び証拠書類等に基づき、給付金の支給について審査を行うものとする。
3 市長は、審査の結果、申請内容が適正であると認めたときは、当該申請者に対し、住居確保給付金支給対象者証明書(様式第7号)を、自立相談支援機関を経由して交付する。
4 市長は、審査の結果、給付金の支給が適当でないと認めた申請者に対しては、不支給の理由を付して、住居確保給付金不支給通知書(様式第8号)により自立相談支援機関を経由して通知する。
3 市長は、住居喪失者又は住居喪失のおそれのある者にかかわらず、申請者に対し、安定した居住の確保のため、第1項の賃貸借契約の締結において、借地借家法(平成3年法律第90号)に基づき保護の対象となる賃貸借契約又は定期賃貸借契約に限るよう指導するものとする。
(就職活動)
第10条 給付金の受給が決定した者(以下「受給者」という。)は、給付金の支給期間中に、次に掲げる就職活動を行わなければならない。
(1) 毎月2回以上、公共職業安定所で職業相談を受けること。
(2) 原則週1回以上、求人先へ応募を行い、又は求人先の面接を受けること。
(3) 毎月4回以上、自立相談支援機関において面接相談等を受けること。
(常用就職及び就労収入の届出)
第11条 受給者は、支給決定後、常用就職したときは、自立相談支援機関を経由して、常用就職届(様式第13号)により市長に届け出なければならない。
2 前項の規定による届出をした者は、届出をした日の属する月以降、収入額を確認することができる書類を、毎月自立相談支援機関を経由して市長に提出しなければならない。
(1) 申請日の属する月における受給者及び当該受給者と同一の世帯に属する者(受給者と同居し、かつ、生計を一にする親族をいう。)の収入の額を合算した額(以下「世帯収入額」という。)が基準額以下の場合 受給者が賃借する住宅の1か月当たりの家賃の額
(2) 申請日の属する月における世帯収入額が基準額を超える場合 基準額と当該受給者が賃借する住宅の1か月当たりの家賃の額を合算した額から世帯収入額を減じて得た額
(1) 新規に住宅を賃借する者 入居した月の翌月
(2) 現に住宅を賃借している者 申請日の属する月
3 給付金は、原則として、市から賃貸住宅の貸主又は貸主から委託を受けた事業者の口座へ振り込むものとする。
4 初期費用、共益費、管理費その他の給付金の対象とならない経費及び家賃額の一部が給付金として支給される場合の実家賃との差額は、受給者自ら支払わなければならない。
(支給額の変更)
第13条 給付金の支給期間中において、支給額の変更は原則として行わない。ただし、次の各号のいずれかに該当する場合であって、受給者から支給額の変更の申請があったときは、この限りでない。
(1) 給付金の支給対象である賃貸住宅の家賃額が変更された場合
(2) 前条第1項第2号の規定により家賃の一部が支給される場合において、支給期間中に世帯収入額が基準額を下回った場合
(3) 受給者の責によらず転居せざるを得ない場合又は自立相談支援機関等の指導により市内での転居が適当である場合
3 市長は、前項の規定による通知を行った受給者から、その中断の期間中、原則として月1回、体調及び生活の状況に関する報告を受け、及び就職活動を再開する意思の確認を行うものとする。
(1) 給付金の支給決定後、受給者が第10条に規定する就職活動の要件を満たさない場合又は就労支援に関する市の指示に従わない場合 原則として市長が当該事実を確認した日の属する月
(2) 受給者が常用就職(申請後の常用就職も含む。以下同じ。)し、就労に伴い得られた収入が収入基準額を超えた場合 収入基準額を超える収入が得られた月
(3) 給付金の支給決定後、住宅から退去した場合(受給者の責によらず転居せざるを得ない場合又は自立相談支援機関等の指導により、市内での転居が適当である場合を除く。) 原則として退去した日の属する月の翌月
(4) 給付金の支給決定後、虚偽の申請等不適正な受給に該当する事実が明らかになった場合 当該事実が明らかになった日
(5) 給付金の支給決定後、受給者が拘禁刑以上の刑に処された場合 当該刑に処せられた事実が明らかになった日
(6) 給付金の支給決定後、受給者又は受給者と生計を一にする同居の親族が暴力団員と判明した場合 当該事実が明らかになった日
(7) 生活保護法(昭和25年法律第144号)に基づく生活保護費を受給した場合 生活保護担当部局と調整し適当と認める日
(8) 前各号に規定するもののほか、死亡その他支給することができない事情が生じた場合 当該事実が生じた日
(再支給)
第17条 市長は、受給者が給付金の支給の支給期間終了後に、常用就職又は給与その他の業務上の収入を得る機会が増加した後、新たに解雇(当該個人の責めに帰すべき重大な理由による解雇を除く。)その他事業主の都合による離職等(当該個人の責めに帰すべき理由又は当該個人の都合によるものを除く。)又はやむを得ない休業等により当該個人の就労の状況が離職等と同程度の状況にあって経済的に困窮し、かつ、いずれも従前の支給が終了した月の翌月から起算して1年を経過している場合は、給付金を再支給することができる。ただし、従前の支給中に第15条各号(第2号及び第7号を除く。)に該当したことにより支給中止となった者についてはこの限りでない。
(不適正受給者への対応)
第18条 市長は、給付金の支給後に、受給者が虚偽の申請等不適正な受給をしたことが判明した場合は、既に支給された給付金の全額又は一部について徴収することができる。
(関係機関との連携)
第19条 市長は、事業の実施に当たっては、公共職業安定所、社会福祉協議会その他関係機関との連携を緊密に行うものとする。
(暴力団員等と関係を有する不動産媒介業者等の排除)
第20条 市長は、暴力団員又は暴力団員でなくなった日から5年を経過しない者(以下「暴力団員等」という。)と関係を有する者を排除するため、不動産媒介業者等が次の各号のいずれかの不動産媒介業者等であることが認められるときは、入居予定住宅に関する状況通知書又は入居住宅に関する状況通知書を受理しない旨を書面により通知し、以後、当該通知書を受理しないものとし、給付金の振込先となっている場合は、当該不動産媒介業者等が関わる給付金の振込を中止する。
(1) 法人の役員又は営業所若しくは事務所の業務を統括する者その他これに準ずる者(以下「役員等」という。)のうちに暴力団員等に該当する者が属する場合
(2) 個人で営業所又は事務所の業務を統括する者その他これに準ずる使用人のうちに暴力団員等に該当する者が属する場合
(3) 暴力団員等をその業務に従事させ、又はその補助者として使用するおそれのある場合
(4) 暴力団員等がその事業活動を支配している場合
(5) 暴力団員等が経営に実質的に関与している場合
(6) 役員等が自己若しくは第三者の不正の利益を図り又は第三者に損害を加える目的をもって、暴力団の威力又は暴力団員等を利用する等の行為を行っている場合
(7) 役員等が暴力団又は暴力団員等に対して資金等を提供し、又は便宜を供与するなど積極的に暴力団の維持、運営に協力し、若しくは関与している場合
(8) 役員等又は経営に実質的に関与している者が暴力団又は暴力団員等と社会的に非難されるべき関係を有している場合
(9) 暴力団員等である個人又は役員等が暴力団員等である法人を、その事実を知りながら、不当に利用する等の行為を行っている場合
(その他)
第21条 この要綱に定めるもののほか、事業の実施に関し必要な事項は、市長が別に定める。
附則
(施行期日)
1 この要綱は、平成28年2月10日から施行し、平成27年4月1日から適用する。
(経過措置)
2 この要綱による改正後のさぬき市住居確保給付金事業実施要綱の規定は、平成27年4月1日以後に給付金の支給の申請をする者について適用し、同日前に支給の申請をする者については、なお従前の例による。
3 この要綱による改正後の第5条第1項第2号イ及び様式第2号の規定は、個人番号カードの交付を受けた者について適用し、個人番号カードの交付を受けていない者については、なお従前の例による。
附則(平成28年告示第67号の2)
この要綱は、平成28年4月1日から施行する。
附則(平成30年告示第102号)
(施行期日)
1 この要綱は、平成30年7月30日から施行する。
(経過措置)
2 この要綱の施行の際、この要綱による改正前のさぬき市住居確保給付金事業実施要綱の様式による用紙で、現に残存するものは、当分の間、所要の修正を加え、なお使用することができる。
附則(令和2年告示第98号)
(施行期日等)
1 この要綱は、令和2年5月8日から施行し、改正後の第4条の規定は、令和2年4月20日から適用する。
(経過措置)
2 この要綱の施行の際、この要綱による改正前の様式により現になされている申請その他の手続は、この要綱による改正後の様式によるものとみなす。
3 この要綱の施行の際、この要綱による改正前の様式で現に残存するものは、当分の間、所要の修正を加え、なお使用することができる。
附則(令和2年告示第128号)
(施行期日等)
1 この要綱は、令和2年7月16日から施行し、この要綱による改正後の第4条第1号、第12条第1項及び第13条第1項第2号の規定(次項において「新支給額等の規定」という。)は、令和2年7月1日から適用する。
(経過措置)
2 新支給額等の規定は、令和2年6月の月分の住居確保給付金の支給を受けた者の当該月分が含まれる支給期間中(3か月を上限とする。)の住居確保給付金についても適用する。
附則(令和4年告示第65号)
(施行期日)
1 この要綱は、令和4年4月1日から施行する。
(経過措置)
2 この要綱の施行の際、この要綱による改正前の様式第1号から様式第5号まで、様式第9号、様式第12号から様式第14号まで、様式第16号、様式第18号、様式第20号、様式第22号及び様式第25号による用紙で、現に残存するものは、所要の修正を加え、なお使用することができる。
附則(令和5年告示第165号)
(施行期日)
1 この要綱は、令和5年9月29日から施行し、改正後のさぬき市住居確保給付金事業実施要綱の規定は、同年4月1日から適用する。
(経過措置)
2 最後に生活困窮者住居確保給付金の支給を申請した日が令和6年3月31日以前である者であって、当該申請に係る支給が終了した後に解雇(自己の責めに帰すべき理由によるものを除く。)その他事業主の都合による離職により経済的に困窮した者については、当該申請に係る支給が終了した月の翌月から起算して1年を経過するまでの間は、改正後の第17条の規定を適用しない。
附則(令和6年告示第184号)
この要綱は、令和6年12月2日から施行する。
附則(令和7年告示第109号)抄
(施行期日)
1 この要綱は、令和7年6月1日から施行する。
附則(令和7年告示第195号)
この要綱は、令和8年1月1日から施行する。






























