○さぬき市営住宅電気温水器の使用に関する要綱
令和4年3月7日
告示第36号
(趣旨)
第1条 この要綱は、市営住宅に入居する者の生活環境を良好に保全するため、さぬき市物品管理規則(平成29年さぬき市規則第24号)の規定に基づき、市がさぬき市営住宅山王団地(さぬき市営住宅条例施行規則(平成14年さぬき市規則第120号。以下「規則」という。)別表第1中名称の欄において「山王」と定められた市営住宅をいう。以下同じ。)に所有する電気温水器(以下単に「電気温水器」という。)を使用することについて必要な事項を定めるものとする。
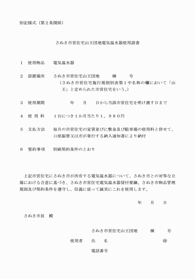
(1) 氏名及び部屋番号
(2) 使用期間
(3) 支払方法
2 市長は、さぬき市営住宅山王団地に入居する者で、請書を提出しないものに対しては、電気温水器を使用させない措置を講ずるものとする。
(使用期間等)
第3条 使用者が電気温水器を使用できる期間は、使用者がさぬき市営住宅山王団地に入居した日(さぬき市営住宅条例(平成14年さぬき市条例第187号。以下「条例」という。)第15条第5項の規定により指定された入居日をいう。ただし、使用者が令和4年4月1日前から入居している場合は、同日とする。)から当該市営住宅を明け渡す日までとする。
2 使用者及びその同居者は、暴力団員による不当な行為の防止等に関する法律(平成3年法律第77号)第2条第2号に規定する暴力団又は暴力団関係者(同条第6号の暴力団員又は暴力団員以外の者で、暴力団と関係を持ちながら、その組織の威力を背景として同条第1号の暴力的不法行為等を行うもの若しくは暴力団に資金等を供給すること等によりその組織の維持及び運営に協力し、若しくは関与するものをいう。以下「暴力団等」という。)に該当しない者でなければならない。
(使用条件)
第4条 市長は、使用者が電気温水器を使用するに当たり、電気温水器の管理上必要な使用条件を付すことができる。
(使用料)
第5条 電気温水器の使用料(以下単に「使用料」という。)は、1台につき1か月当たり1,980円とする。
2 前項の規定にかかわらず、市長は、公益上必要と認めるときは、使用料を減額し、又は免除することができる。
(使用料の納付)
第6条 使用者は、原則として、条例第19条の規定により決定した市営住宅の家賃並びに敷金及び駐車場の使用料と併せて使用料を納付しなければならない。ただし、市長が特に認めた場合は、この限りでない。
2 使用者は、毎月末(月の途中で市営住宅を明け渡した場合は、その明け渡した日)までに当月分の使用料を納付しなければならない。ただし、その期限が日曜日若しくは土曜日又は国民の祝日に関する法律(昭和23年法律第178号)に規定する休日に当たるときは、これらの日の翌日をもってその期限とみなす。
3 請書の提出又は市営住宅の明渡し若しくは電気温水器の使用の停止により使用日数が1か月に満たない月の使用料は、前条第1項の規定にかかわらず、日割計算によるものとし、その額に100円未満の端数を生じたときは、これを切り捨てる。
4 使用者が条例第44条に規定する手続を経ないで市営住宅を立ち退いたときは、市長が明渡しの日を認定し、その日までの使用料を徴収するものとする。
(転貸等の禁止)
第7条 使用者は、電気温水器を他人に転貸し、担保の目的に供し、又は使用に係る権利を譲渡してはならない。
(管理等)
第8条 使用者は、第4条の使用条件を遵守し、電気温水器を善良な管理者の注意を持って管理するように努めなければならない。
2 使用者は、電気温水器の形状に変更を加えてはならない。
3 市長は、電気温水器の修繕をするときその他必要があると認めるときは、使用者に対し、電気温水器の全部又は一部の使用の制限を行うことができる。
(修繕費用の負担)
第9条 電気温水器の修繕に要する費用は、入居者が負担するものとして市長が別に定める費用を除き、市の負担とする。
2 使用者の責めに帰すべき事由によって電気温水器の修繕が必要となった場合は、前項の規定にかかわらず、使用者は、市長の選択に従い、電気温水器を修繕し、又はその費用を負担しなければならない。
(禁止行為)
第10条 使用者は、電気温水器の使用に当たり、次の各号のいずれかに該当する行為をしてはならない。
(1) 故意又は重過失によって電気温水器を毀損させること。
(2) 電気温水器の管理上支障を及ぼすおそれのある行為をすること。
(使用の停止)
第11条 市長は、次の各号のいずれかに該当する場合は、電気温水器の使用を停止することができる。
(1) 使用者が使用料を3か月以上滞納したとき。
(2) 使用者が前条各号に掲げる行為を行った事実が明らかになったとき。
(3) 電気温水器の使用開始後において使用者又はその同居者が暴力団等に該当する者であることが判明したとき。
(4) 使用者が条例第45条の規定により市営住宅の明渡しの請求を受けたとき。
(5) 市が電気温水器を処分することを決定したとき。
3 前項の通知を受けた者は、その通知を受けた日から1か月以内(その期限が日曜日若しくは土曜日又は国民の祝日に関する法律に規定する休日に当たるときは、これらの日の翌日をもってその期限とみなす。)に未納の使用料を納付しなければならない。
4 市長は、第1項第5号の規定により電気温水器の使用を停止する場合は、使用者に対して電気温水器の処分予定日の少なくとも2か月前までに文書によりその旨を通知しなければならない。
(その他)
第12条 この要綱に定めるもののほか、電気温水器の使用に関し必要な事項は、市長が別に定める。
附則
(施行期日)
1 この要綱は、令和4年4月1日から施行する。ただし、次項の規定は、令和4年3月7日から施行する。
(準備行為)
2 電気温水器の使用申込み等に関し必要な行為は、この要綱の施行前においても行うことができる。
