○さぬき市個人情報の保護に関する法律等施行規則
令和5年3月27日
規則第16号
(趣旨)
第1条 この規則は、個人情報の保護に関する法律(平成15年法律第57号。行政手続における特定の個人を識別するための番号の利用等に関する法律(平成25年法律第27号)第30条第1項又は第31条第1項の規定により一部の規定が適用されず、又は読み替えて適用される場合を含む。以下「法」という。)及びさぬき市個人情報の保護に関する法律施行条例(令和5年さぬき市条例第9号。以下「条例」という。)の施行に関し必要な事項を定めるものとする。
(個人情報ファイル簿の様式)
第2条 法第75条第1項に規定する個人情報ファイル簿は、個人情報ファイルごとに作成する個人情報ファイル簿(単票)(様式第1号)の集合物とする。
(個人情報取扱事務登録簿)
第3条 条例第3条第1項第8号の規則で定める事項は、次に掲げるものとする。
(1) 個人情報取扱事務を開始した日(全部が変更された後の個人情報取扱事務にあっては、当該変更後の個人情報取扱事務を開始した日)
(2) 個人情報取扱事務の一部を変更したときはその変更をした日
(3) 取り扱う個人情報の対象者の人数
(4) 取り扱う個人情報を利用目的以外の目的のため自ら利用する場合における当該利用に係る個人情報取扱事務の名称
(5) 取り扱う個人情報を提供する場合におけるその経常的な提供先の名称
(6) 取り扱う個人情報の処理及び保存形態
(7) その他必要な事項
(目的外利用及び外部提供)
第4条 実施機関は、法第69条第1項及び第2項の規定により保有個人情報を利用目的以外の目的のために自ら利用し、又は他の実施機関に提供しようとするときは、保有個人情報の目的外利用・提供に関する届出書(様式第4号)により、その旨を市長に届け出なければならない。これらの項の規定によりさぬき市議会に対して保有個人情報を提供しようとするときも、同様とする。
(開示請求書等)
第5条 法第77条第1項に規定する開示請求書は、保有個人情報開示請求書(様式第7号)によるものとする。
2 個人情報の保護に関する法律施行令(平成15年政令第507号。以下「令」という。)第22条第3項の規定により、代理人が開示請求をする場合に代理人の資格を証明する書類として提示し、又は提出する委任状は、委任状(様式第8号)によるものとする。
(1) 法第82条第1項に規定する開示請求に係る保有個人情報の全部又は一部を開示する旨の決定 保有個人情報開示決定通知書(様式第9号)
(2) 法第82条第2項に規定する開示請求に係る保有個人情報の全部を開示しない旨の決定 保有個人情報不開示決定通知書(様式第10号)
(開示決定等の期限の延長に係る通知)
第7条 法第83条第2項の規定による開示決定等の期限の延長に係る通知は、保有個人情報開示決定等期限延長通知書(様式第11号)によるものとする。
(開示決定等の期限の特例延長に係る通知)
第8条 法第84条の規定による開示決定等の期限の特例延長に係る通知は、保有個人情報開示決定等期限特例延長通知書(様式第12号)によるものとする。
(事案の移送に関する手続等)
第9条 実施機関は、法第85条第1項の規定により事案を移送する場合は、移送をする他の行政機関の長等に対し、保有個人情報開示請求事案移送書(様式第13号)を交付するものとする。
2 法第85条第1項の規定による事案を移送した旨の通知は、保有個人情報開示請求事案移送通知書(様式第14号)によるものとする。
(第三者に対する意見書提出の機会の付与等に係る各種通知及び意見書の提出手続)
第10条 法第86条第1項の規定による第三者に対して開示決定等をするに当たって行う通知は、意見照会書(法第86条第1項適用)(様式第15号)によるものとする。
2 法第86条第2項の規定による第三者に対して開示決定に先立って行う通知は、意見照会書(法第86条第2項適用)(様式第16号)によるものとする。
3 法第86条第1項又は第2項の規定により意見書の提出の機会を与えられた第三者の意見書の提出は、当該第三者に関する情報の開示に賛成又は反対の意思を表示した保有個人情報の開示決定等に関する意見書(様式第17号)を提出して行うものとする。
4 法第86条第3項の規定による反対意見書を提出した第三者に対して開示決定後直ちに行う通知は、反対意見書に係る保有個人情報の開示決定に関する通知書(様式第18号)によるものとする。
(1) 音声データ 次のいずれかの方法
ア 電子計算機その他の専用機器により再生したものの聴取
イ 光ディスクその他の電磁的記録媒体(電磁的記録を記録する記録媒体をいう。以下この条及び別表において同じ。)に複製したものの交付
(2) 映像データ(写真等を表示する画像データを含む。) 次のいずれかの方法
ア 電子計算機その他の専用機器により再生したものの視聴(写真等を表示する画像データにあっては、用紙に出力したものの閲覧を含む。)
イ 光ディスクその他の電磁的記録媒体に複製したもの(写真等を表示する画像データにあっては、用紙に出力したものを含む。)の交付
(3) 前2号に掲げるもの以外の電磁的記録 次のいずれかの方法
ア 用紙に出力したものの閲覧又は交付
イ 光ディスクその他の電磁的記録媒体に複製したものの交付
ウ その他当該電磁的記録に応じて適切な方法
(開示の実施方法等の申出)
第12条 法第87条第3項の規定による開示の実施の方法等の申出は、保有個人情報の開示の実施方法等申出書(様式第19号)によるものとする。
2 前項の費用は、写しの交付を受けるときまでに、納付書その他実施機関の指定する方法により納付しなければならない。
3 前項の規定は、写しの交付を令第28条第4項の規定により送付により受ける場合における郵送料等当該送付に要する費用について、準用する。
(訂正請求書等)
第14条 法第91条第1項に規定する訂正請求書は、保有個人情報訂正請求書(様式第20号)によるものとする。
2 訂正請求書には、訂正請求に係る保有個人情報の内容が事実でないことを裏付ける客観的な資料を添付することができる。
3 令第29条において準用する令第22条第3項の規定により、代理人が訂正請求をする場合に代理人の資格を証明する書類として提示し、又は提出する委任状は、委任状(様式第21号)によるものとする。
(1) 法第93条第1項に規定する訂正請求に係る保有個人情報の訂正をする旨の決定 保有個人情報訂正決定通知書(様式第22号)
(2) 法第93条第2項に規定する訂正請求に係る保有個人情報の訂正をしない旨の決定 保有個人情報の訂正をしない旨の決定通知書(様式第23号)
(訂正決定等の期限の延長に係る通知)
第16条 法第94条第2項の規定による訂正決定等の期限の延長に係る通知は、保有個人情報訂正決定等期限延長通知書(様式第24号)によるものとする。
(訂正決定等の期限の特例延長に係る通知)
第17条 法第95条の規定による訂正決定等の期限の特例延長に係る通知は、保有個人情報訂正決定等期限特例延長通知書(様式第25号)によるものとする。
(事案の移送に関する手続等)
第18条 実施機関は、法第96条第1項の規定により事案を移送する場合は、移送をする他の行政機関の長等に対し、保有個人情報訂正請求事案移送書(様式第26号)を交付するものとする。
2 法第96条第1項の規定による事案を移送した旨の通知は、保有個人情報訂正請求事案移送通知書(様式第27号)によるものとする。
(保有個人情報の提供先への通知)
第19条 法第97条の規定による保有個人情報の提供先に対する訂正の実施をした旨の通知は、提供している保有個人情報の訂正決定に関する通知書(様式第28号)によるものとする。
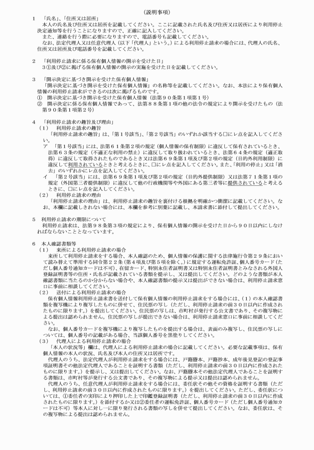
(利用停止請求書等)
第20条 法第99条第1項に規定する利用停止請求書は、保有個人情報利用停止請求書(様式第29号)によるものとする。
2 利用停止請求書には、利用停止請求に係る保有個人情報が法第98条第1項各号のいずれかに該当することを裏付ける客観的な資料を添付することができる。
3 令第29条において準用する令第22条第3項の規定により、代理人が利用停止請求をする場合に代理人の資格を証明する書類として提示し、又は提出する委任状は、委任状(様式第30号)によるものとする。
(1) 法第101条第1項に規定する利用停止請求に係る保有個人情報の利用停止をする旨の決定 保有個人情報利用停止決定通知書(様式第31号)
(2) 法第101条第2項に規定する利用停止請求に係る保有個人情報の利用停止をしない旨の決定 保有個人情報の利用停止をしない旨の決定通知書(様式第32号)
(利用停止決定等の期限の延長に係る通知)
第22条 法第102条第2項の規定による利用停止決定等の期限の延長に係る通知は、保有個人情報利用停止決定等期限延長通知書(様式第33号)によるものとする。
(利用停止決定等の期限の特例延長に係る通知)
第23条 法第103条の規定による利用停止決定等の期限の特例延長に係る通知は、保有個人情報利用停止決定等期限特例延長通知書(様式第34号)によるものとする。
(1) 開示決定等 諮問書(開示決定等)(様式第35号)
(2) 訂正決定等 諮問書(訂正決定等)(様式第36号)
(3) 利用停止決定等 諮問書(利用停止決定等)(様式第37号)
(4) 開示請求、訂正請求又は利用停止請求に係る不作為 諮問書(開示請求、訂正請求又は利用停止請求に係る不作為)(様式第38号)
2 法第105条第3項において準用する同条第2項の規定による諮問をした旨の通知は、諮問通知書(様式第39号)によるものとする。
附則
(施行期日)
1 この規則は、令和5年4月1日から施行する。
(さぬき市個人情報保護条例施行規則の廃止)
2 さぬき市個人情報保護条例施行規則(平成15年さぬき市規則第28号)は、廃止する。
附則(令和6年規則第35号)
この規則は、令和6年12月2日から施行する。
附則(令和7年規則第43号)
(施行期日)
1 この規則は、令和8年1月1日から施行する。
(経過措置)
2 この規則の施行の際、第2条の規定による改正前のさぬき市個人情報の保護に関する法律等施行規則様式第7号、様式第20号及び様式第29号による用紙で、現に残存するものは、所要の修正を加え、なお使用することができる。
別表(第13条関係)
区分 | 大きさ等 | 単位 | 金額 |
複写機による写し(モノクロ)の作成 | A3判以内 | 片面1枚 | 10円 |
A3判超 | 片面1枚 | 10円にA3判の用紙を用いた場合の枚数を乗じて得た額 | |
複写機による写し(カラー)の作成 | A3判以内 | 片面1枚 | 50円 |
A3判超 | 片面1枚 | 50円にA3判の用紙を用いた場合の枚数を乗じて得た額 | |
光ディスクへの電磁的記録の複製 | 直径120ミリメートルのもの | 1枚 | 200円 |
その他の電磁的記録媒体への電磁的記録の複製 | ― | ― | 当該電磁的記録の複製に要する実費 |
電磁的記録の用紙への出力 | 複写機による写しの作成の例による。 | ||
















































